دوره‌های برنامه‌نویسی اندروید

از مبتدی تا پیشرفته، همه دوره‌های مورد نیاز شما

دوره‌های مبتدی

مفاهیم پایه اندروید
مفاهیم پایه اندروید

آشنایی با مفاهیم اولیه برنامه‌نویسی اندروید، نصب Android Studio و ایجاد اولین پروژه

مبتدی ۸ ساعت
آموزش جاوا
آموزش جاوا برای اندروید

یادگیری زبان برنامه‌نویسی جاوا که پایه توسعه اندروید است

مبتدی ۱۲ ساعت
طراحی رابط کاربری
طراحی رابط کاربری

آموزش طراحی رابط کاربری زیبا و کاربردی با XML و Material Design

مبتدی ۱۰ ساعت

دوره‌های متوسط

فعالیت‌ها و چرخه حیات
فعالیت‌ها و چرخه حیات

درک عمیق چرخه حیات فعالیت‌ها و مدیریت حافظه در اندروید

متوسط ۱۵ ساعت
پایگاه داده
پایگاه داده SQLite

آموزش ذخیره و بازیابی داده‌ها با استفاده از SQLite در اندروید

متوسط ۱۸ ساعت
شبکه و API
شبکه و API

ارتباط با سرور و استفاده از API های مختلف در اپلیکیشن اندروید

متوسط ۲۰ ساعت

دوره‌های پیشرفته

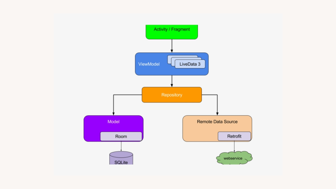
الگوهای معماری
الگوهای معماری

آموزش MVVM، MVP و سایر الگوهای معماری برای توسعه اپلیکیشن‌های مقیاس‌پذیر

پیشرفته ۲۵ ساعت
Jetpack Compose
Jetpack Compose

آموزش جدیدترین تکنولوژی گوگل برای توسعه رابط کاربری با Kotlin

پیشرفته ۳۰ ساعت
بهینه‌سازی عملکرد
بهینه‌سازی عملکرد

تکنیک‌های پیشرفته برای بهبود سرعت و عملکرد اپلیکیشن‌های اندروید

پیشرفته ۲۲ ساعت

آیا دوره خاصی می‌خواهید؟

اگر دوره خاصی مد نظر شماست که در اینجا پیدا نمی‌کنید، با ما در تماس باشید